Amulete: Smart Belt for Endometriosis
Role
Product - Josheta Srivinsan
Design Engineer - Christine Lai
Timeline: January 2025 - May 2025
- Fusion EAGLE
- PCB Fabrication
- Fashion Design
Tools
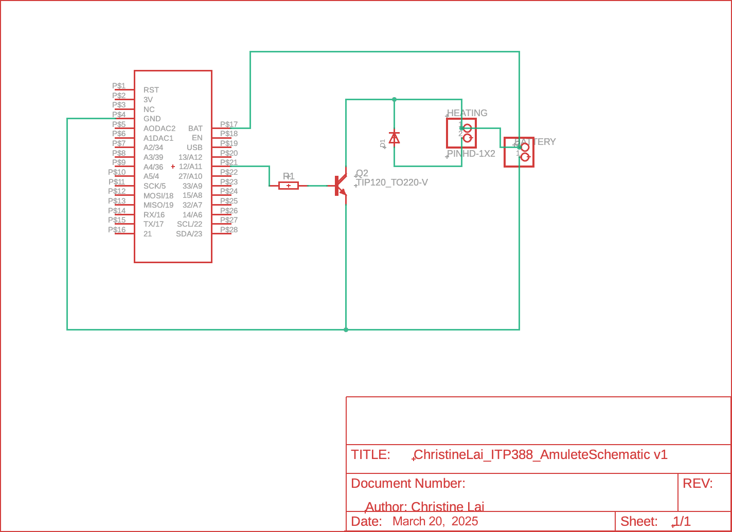
Designed for Josheta, my mentor and a biggest source of inspiration. We bonded through our shared passion for building solutions in the femtech space. During our conversations, Josheta often talked about how challenging it was to navigate endometriosis and severe cramps while in public, which led us to explore ways to make heat therapy more accessible, discreet, and wearable—without relying on bulky portable heaters. That exploration eventually grew into Amulete.
Amulete is a smart garment designed to support people with endometriosis—a condition where uterine-like tissue grows outside the uterus, causing chronic pain. The garment pairs with a heated skirt capable of delivering up to 140 °F of targeted warmth to alleviate symptoms. Through a Bluetooth-connected mobile app, users can control heating settings, while built-in sensors monitor temperature and prevent overheating. For Amulete, I fabricated a custom PCB using Fusion EAGLE and 3D-printed the hardware encasing in Fusion 360.








